发布时间:2023-03-24来源:教务处
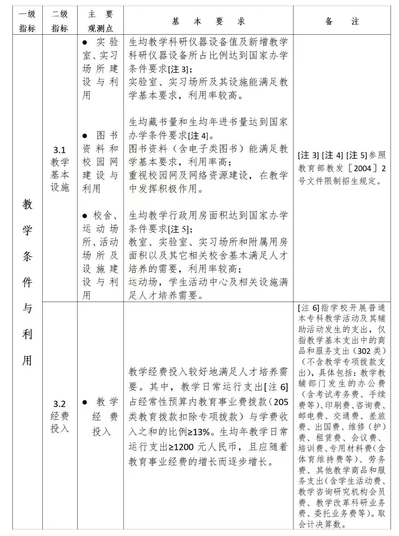
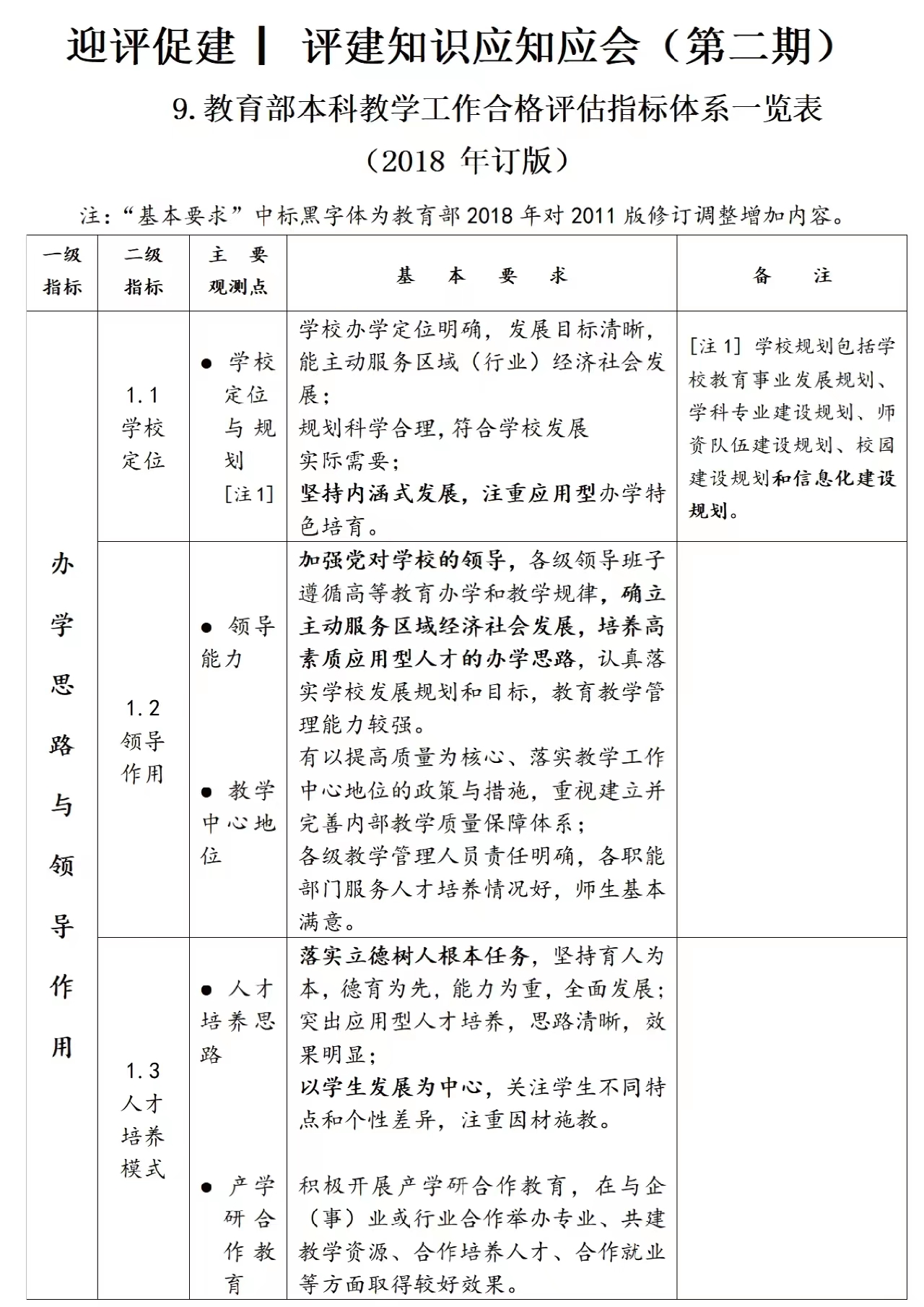
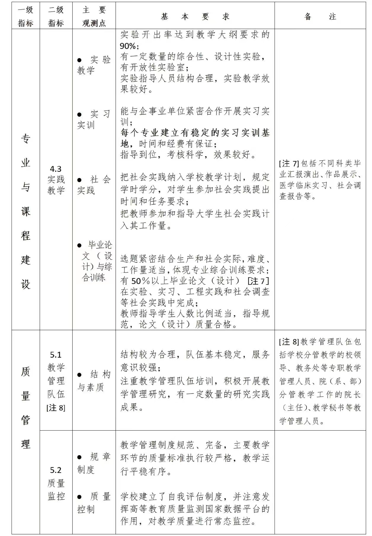
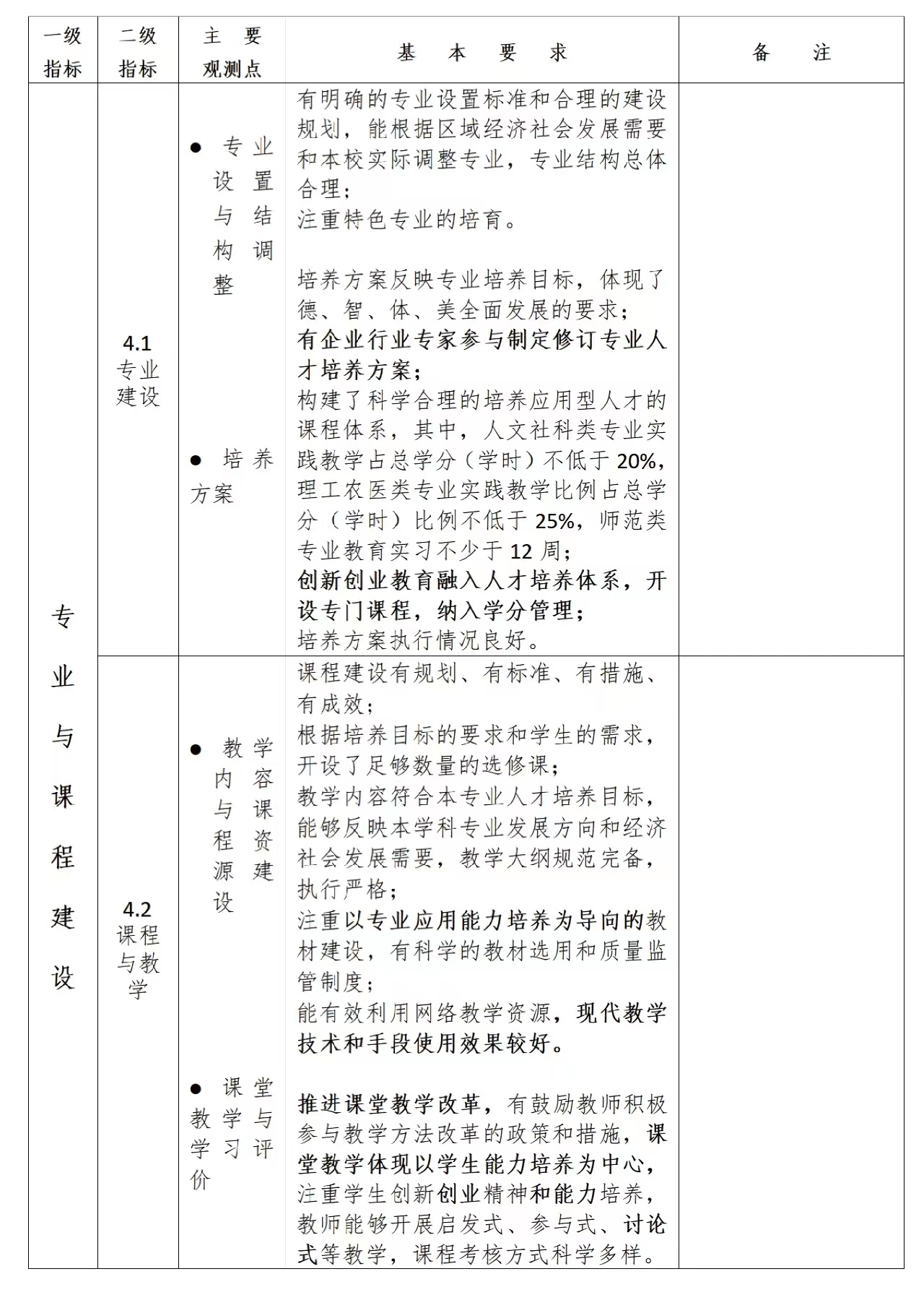
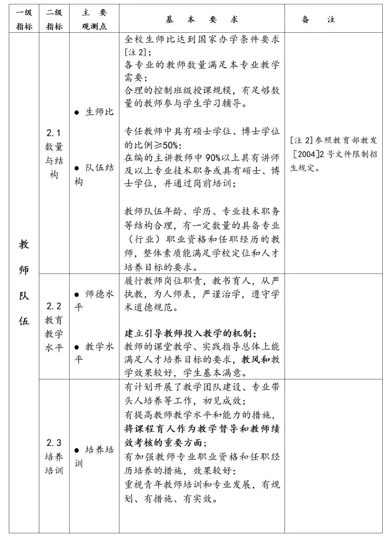
【编者按】威尼斯官网将于今年接受教育部本科教学工作合格评估专家进校考察。为普及合格评估的基本知识,在全校上下形成“人人关心评估,人人了解评估,人人参与评估,人人为迎评促建作贡献”的浓厚氛围,方便全校师生深入了解和熟悉合格评估的实质内涵,准确理解与掌握合格评估的规范要求,评建办特编辑“迎评促建”——评建知识应知应会专栏,将分10期分别推送。内容采取问答方式,介绍评估基本知识、专家考察内容与方式等内容,欢迎大家持续关注与分享交流。
来源:教务处
编审:宣传统战部(党委教师工作部)
上一条:预告 | 3月26日音乐大讲堂 杨燕迪《交响曲巡礼系列讲座十讲》第四讲 承继古典范式的浪漫派交响曲
下一条:迎评促建 | 威尼斯官网召开第六期“本科教学论坛”
【关闭】